能源区块链的概念特征
区块链作为建设网络强国、发展数字经济、助力经济社会发展的重要突破口,具有技术与理念两个层面的丰富内涵。在技术层面,区块链是分布式数据存储、点对点传输、共识机制、加密算法等计算机技术的融合体,实现了以时间为记录顺序管理数据并保证数据不可篡改;在理念层面,区块链通过不同的共识规则,在不可信的竞争环境中低成本建立相互信任的协作模式,实现多主体之间自发地建立信任体系。
能源区块链是脱胎于区块链的能源行业发展新理念,是能源流、数据流与业务流在区块链平台中的新型组合方式,具有非常明显的生态圈属性。能源区块链将重塑能源行业中各主体之间的生产关系,构建以数据流为基础的开放合作体系,将数据变为可以流动的资产,催生各类开放融合的业务模式,构建枢纽经济。因此,能源区块链具有生态圈、数字化和枢纽性三个特征。

图1 能源区块链的特征
能源区块链与区块链的联系与区别
(一)能源区块链与区块链的联系
一是底层技术实现方式均是分布式账本存储技术。能源区块链在处理多主体共享协作的信任问题时,依旧需要对主体之间的交互信息进行存储,也就是说,能源区块链与区块链都需要使用相似的分布式账本存储技术来作为底层实现。
二是核心目标都是为了解决业务多主体之间的信任问题。多主体之间的信任问题往往直接决定业务运行与开展的成本,是社会经济发展中的一个基础问题,能源区块链与区块链构建的前提都是解决主体之间的信任问题,因此,能源区块链与区块链都具有相同的核心目标。
(二)能源区块链与区块链的区别
一是面临的基础环境不同。能源行业参与的主体包含底层的能源生产者、需求方、监管机构甚至于整个国家政府,各个主体之间地位具有天然的不平等性。因此,能源区块链的应用落地过程中必须考虑主体之间的不平等,与一般区块链的应用思路具有本质区别,一般区块链的共识机制需要尽可能使主体之间地位更加平等。
二是能源区块链更加适合使用联盟链的方式发展。能源本身是一种战略资源,往往受到国家的直接管控。而公有链将主体之间的地位进行重塑,采用匿名化的形式运作,与国家管控的要求不相符,无法支撑能源作为战略资源的地位,因此与公有链相比,联盟链更加适合能源领域的应用。
三是现有的共识机制无法满足能源场景的需求。现有共识机制的设计思想往往将系统中的决定权分散到尽可能多的节点中,以此形成相互制约的关系。而能源行业需要以枢纽化运作的形式来降低能耗的成本,因此去中心化的共识机制难以满足在能源行业推广的需求。
能源区块链典型应用场景筛选模型
随着区块链的发展,其应用范围不断扩大,当前在能源区块链领域已经有了一定数量的应用落地场景,具有了一定的探索基础。然而目前能源区块链领域缺乏体系化的应用场景筛选方法,导致能源区块链在进行场景选择时首先要经过较长的试错周期,一定程度上造成了资源的浪费。
本研究提出能源区块链典型应用场景筛选模型,为能源企业从当前能源区块链应用试点中选择具有发展价值与潜力的场景提供体系化的方法,一方面减少能源企业发展能源区块链应用的试错周期,另一方面为能源企业进一步进行能源区块链应用场景的中长期规划提供方法基础。模型的总体结构如图2所示。

图2 能源区块链应用场景筛选模型示意图
能源区块链应用场景筛选模型首先对应用场景中能源区块链的可用性进行判断,分析场景是否满足区块链应用的基础条件;其次,模型对场景应用区块链的效率性进行判断,分析能源区块链在场景中能否为实际的应用带来效率的提升;最后,模型对能源区块链在场景中的最佳适配性进行判断,分析能源区块链在场景中是否扮演不可或缺的角色。
经过模型的判断与筛选,可以将应用场景筛选为伪需求场景、可用类场景、有效类场景以及必要性场景,为能源企业进行能源区块链应用场景的判断与选择提供了充分的参考。
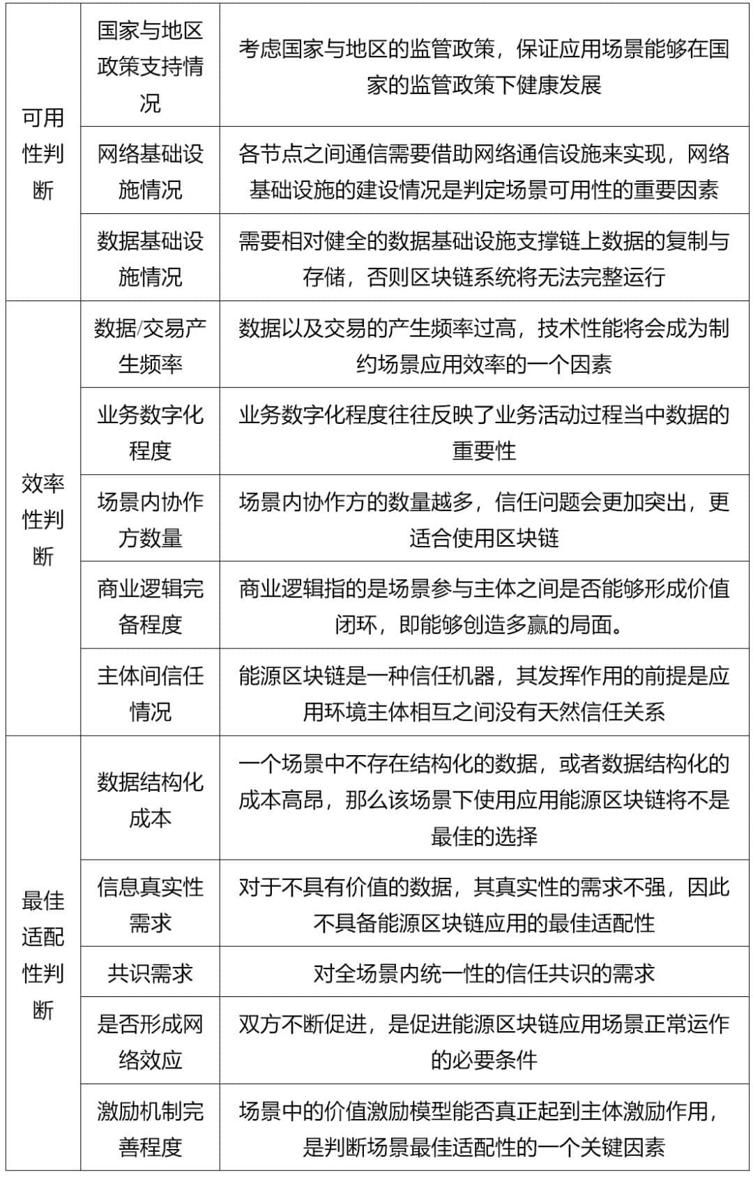
表1 筛选模型各阶段判断标准

能源区块链的典型应用场景
根据能源区块链应用场景筛选模型,对能源企业的数据类应用场景以及交易类应用场景进行筛选,可以得到以下两个具有能源区块链最佳适配性的场景:
一是电力数据可信协作。首先对可用性进行判断,根据可用性判断阶段的判断准则,数据协作属于国家允许发展的区块链应用范畴,并且能源企业具备网络基础设施以及数据存储基础设施,满足场景可用性;其次,对效率性进行判断,根据效率性判断阶段的准则,能源数据多属于分时段上报,频率不高,并且数据类应用本身具有高度数字化的特征以及多方参与的特点,能源数据也具有很高的社会价值,具有真实性的需求,满足效率性原则;最后,对最佳适配性进行判断,由于能源数据具有隐私性以及不可泄露性,其对可信环境的要求非常高,并且能源数据所具有的价值对参与协作的主体能够产生激励作用,满足最佳适配性的要求。
二是绿色能源交易生态圈。首先对可用性进行判断,根据可用性判断阶段的判断准则,碳交易、绿色积分等绿色能源交易属于国家允许发展的区块链应用范畴,并且能源企业具备网络基础设施以及数据存储基础设施,满足场景可用性;其次,对效率性进行判断,根据效率性判断阶段的准则,多数能源企业目前绿色能源交易规模还不大,并且计量设备以及交易记录存储完善,数字化特征明显。交易涉及多个参与方,交易信息需要保证真实可追溯,具有信息真实性的需求,满足效率性原则;最后,对最佳适配性进行判断,由于碳量数据、绿色交易数据需要严格的不可篡改,其对可信环境的要求非常高,并且绿色交易所具有的价值对参与协作的主体能够产生激励作用,满足最佳适配性的要求。